欢迎访问汕头市民政局社会组织信息网
社会组织网上业务办理
|
职能介绍
|
联系方式
|
首页
组织架构
机构设置
人员情况
新闻中心
图片新闻
新闻动态
社会组织动态
通知公告
信息公开
行政许可
监督管理
异常名录
曝光台
社会组织名册
政策法规
政策法规
办事指南
社会团体
民办非企业单位
基金会
党建信息
党建信息
您当前的位置:
首页
>
社会组织风采
>
先进优秀
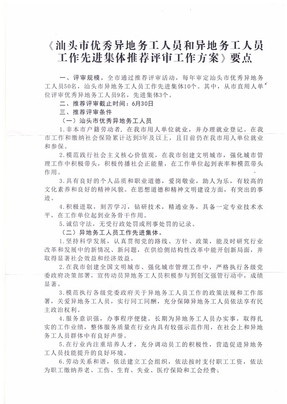
关于开展汕头市优秀异地务工人员和异地务工人员工作先进集体推荐评审活动的通知
时间:2017/8/23 11:23:00
来源:
社会组织风采
社会团体
民办非企业单位
基金会
先进优秀
通知公告
关于印发汕头市首届十大品牌社会组织、十大领军人物社会组织、十大优秀秘书长(主任)社会组织审定结果的通报
关于转发《社会组织反洗钱和反恐怖融资管理办法》的通知
民政部 财政部 国家税务总局关于印发《关于慈善组织开展慈善活动年度支出和管理费用的规定》的通知 (民发〔2016〕189号)
汕头市第三方社会组织评估机构遴选结果公示
汕头市民政局关于首届十大品牌社会组织、十大领军人物、十大优秀秘书长(主任)名单公示
关于转发《广东省民政厅办公室转发国家社会组织管理局关于做好社会组织学习贯彻党的十九大精神有关宣传工作的通知》
关于对社会组织专项工作进行绩效考核的通知
关于推荐汕头市社会组织评估专家库的函
新闻动态
我市召开首届品牌社会组织、领军人物、优秀秘书长(主任)评选专家评审现场会
汕头市社会组织党委举办学习党的十九大精神暨党支部书记年度述职评议会议
汕头市东南亚社会组织战略合作访问团出访马来西亚、泰国
2017"十一”车展圆满落幕- 汕头市汽车行业协会
活动报道丨“中国梦·汕头情”中国交响音乐专场音乐会在林百欣隆重举行
团聚34万创文之光,点亮130名濠子求学之路!
广东省财政厅 广东省民政厅转发财政部民政部关于通过政府购买服务支持社会组织培育发展指导意见的通知
关于未报送2016年度社会组织年度 工作报告的警示
汕头市民政局各区(县)社会组织信息网
--友情连接1--
--友情连接2--
--友情连接3--
--友情连接4--
--友情连接5--